江西一县“生三孩奖13000元”,当地卫健委:发放奖金可能还需一段时间
日前,江西赣州市上犹县发布最新生育鼓励政策,规定生育三孩奖励13000元,并可以买房奖补20000元的政策引发关注。
红星新闻记者注意到,根据上犹县政府网站消息,该政策已经从10月22日起正式实施。10月29日,当地卫健委工作人员告诉红星新闻记者,因为政策刚刚出台,虽然最近几天咨询的人不少,但是具体将奖金发放给三孩家庭可能还需要一段时间。
红星新闻记者查询后发现,上犹县的人口自然增长率在去年“由正转负”。除上犹县外,近两年国内已有多地出台相关的生育奖励政策,有的地方还会定期公布新增三孩奖励的“花名册”。
10月29日,中国人口学会副会长、南开大学经济学院教授原新接受红星新闻记者采访时表示,优生优育政策“下沉”到中小城市,更有利于各地制定符合当地具体情况的政策。但是不要单纯指望二孩三孩的生育奖励能带来立竿见影的效果,“这只是营造优生优育环境的一项举措,更大的意义则在于创造优生优育的社会大环境。”
生三孩奖励13000元
生后三年内买新房,还可奖补20000元
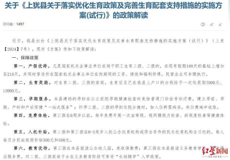
红星新闻记者从上犹县政府网站公布的关于《上犹县关于落实优化生育政策及完善生育配套支持措施的实施方案(试行)》的政策解读相关内容中看到,该政策已在近日出台,并明确在10月22日之后生育二孩或三孩的可享受相关补贴政策。

图据上犹县政府官网
该政策规定对生育二孩、三孩的家庭,生育后且已在上犹县上户口的分别给予一次性奖励7000元、13000元。此外,对生育二孩、三孩的家庭,生育后三年内在县内购买新建商品房的,按照上犹县相关政策分别奖补10000元、20000元,且仅限在上犹县一次一套房产,不重复奖补。
这两项内容引发网友的诸多讨论,“江西上犹奖励三孩家庭13000元”相关话题也引发关注。有网友表示13000元的奖励对于养育小孩来说,只是杯水车薪。但也有网友表示,13000元补助已能够解决孩子在养育初期的很多问题,而未来不是没有进一步加大力度的可能。
展开全文
红星新闻记者看到,此次上犹县出台的落实优化生育政策及完善生育配套支持措施的实施方案中,共有十条保障措施,包括产假优待、入托补贴、妇女就业保障等多项内容。以“入托补贴”为例,上犹县就明确,第二孩和第三孩在0岁至3岁入托公办托育机构或符合条件的民办托育机构全日托的,每人每月分别由政府补贴300元和500元。
上犹县2023年国民经济和社会发展统计公报显示,2023年年末,全县户籍总人口为31.81万人,全年出生人口1934人,出生率6.05‰,死亡人口3339人,死亡率10.45‰,自然增长率为-4.40‰。而在此前一年的2022年,据上犹县统计局数据显示,全县户籍总人口为32.11万人,全年出生人口2157人,出生率6.71‰,死亡人口1001人,死亡率3.11‰,自然增长率为3.6‰。相比于2022年,2023年上犹县人口自然增长率“由正转负”。
多地出台生育补贴政策
有县城定期公布新增三孩奖励“花名册”
红星新闻记者注意到,除了上犹县,今年以来,仅在江西赣州就有多县出台落实优化生育政策及完善生育配套支持措施的相关政策,其中部分地区直接规定了向生育孩子的家庭发放补贴或奖励,而对于生育三孩的补贴数额最为优厚。
今年1月1日,江西赣州大余县出台了《大余县落实优化生育政策及完善生育配套支持措施的实施方案(试行)》,其中就规定,对自2024年1月1日0时起符合政策生育三孩的家庭,由县级财政给予一次性奖励20000元。而在入托补助等方面,更是将生育时间的条件放宽,对自2021年6月1日0时起符合政策生育三孩且第三个子女在3周岁以下,入托县内登记备案的托育机构,自2024年起每人每年享受政府补助1000元。
在赣州市崇义县,2023年10月13日出台《崇义县支持生育三孩保障政策(试行)》,从10个方面减轻生育家庭的负担。包括对生育三孩的家庭,生育三孩后给予一次性奖励10000元。此外,在“产假优待”方面,崇义县规定,凡是机关企事业单位在岗干部职工生育三孩的,在现有假期的基础上,给予女方增加30天奖励假,同时享受所在机关企事业单位在岗期间的工资、绩效和福利待遇。
红星新闻记者注意到,在崇义县政府网站上,还会定期公布“支持生育三孩保障政策新增奖励对象花名册公示”。以今年9月份的花名册为例,就公布了16名奖励对象的名单。
值得注意的是,相比县级城市,国内很多大中城市已在此前出台了相关政策,杭州在去年8月出台新政,对生育二孩家庭给予一次性补助5000元,生育三孩家庭给予一次性补助20000元。更早前的2022年10月13日,长沙市卫生健康委、长沙市财政局印发《关于发放三孩育儿补贴有关事项的通知》,对符合条件的家庭按其合法生育的第三孩(及以上)每孩次一次性补贴10000元。
专家分析:
此政策核心是营造更好优生优育环境
红星新闻记者注意到,10月28日,国务院办公厅发布印发《关于加快完善生育支持政策体系推动建设生育友好型社会的若干措施》(以下简称《若干措施》)的通知。从四方面提出系列生育支持措施,一是强化生育服务支持,二是加强育幼服务体系建设,三是强化教育、住房、就业等支持措施,四是营造生育友好社会氛围。
此次发布的《若干措施》中提到建立生育补贴等制度。其中称,制定生育补贴制度实施方案和管理规范,指导地方做好政策衔接,积极稳妥抓好落实。落实好3岁以下婴幼儿照护、子女教育个人所得税专项附加扣除政策。加大个人所得税抵扣力度。
10月29日,红星新闻记者从上犹县卫健委了解到,政策是10月22日刚出台,且限定的奖励对象也是10月22日之后出生的二孩或三孩,此外政策具体落实到位还需要一定的公示期等,因此现在还没有二孩三孩家庭享受到相关的政策。
“政策既然已发布,那后续肯定就是开始执行了,这几天打电话来咨询的人也不少。对于奖励、补贴金额,以后随着经济水平的发展可能也还会有增加。”上犹县卫健委相关工作人员表示。
10月29日,中国人口学会副会长、南开大学经济学院教授原新接受红星新闻记者采访时表示,现在很多地方,尤其是县级城市出台生育奖励,特别是针对生育二孩、三孩的奖励措施。各地根据各自的情况制定奖励措施,优化优生优育环境,可以更加因地制宜,能够更精准地进行政策的落实。把优生优育政策进一步下沉到中小城市,各地就可以根据当地的财政情况、人口变化情况制定政策,更加灵活。
原新认为,社会优生优育环境的创造不是一蹴而就的,但这类政策却是营造优生优育大环境的因素之一。
“其实很多地方从两年前就已经出台了对二孩三孩家庭的奖励政策,但是不能说这个政策出台后,就会有一个明显的变化,这个工作带来的变化是长期的,不要盲目希望效果会立竿见影。”原新认为,通过一系列政策,去营造更好的优生优育社会环境,才是此类政策出台的核心。
来源:红星新闻记者 付垚 实习生 尤丽琴


评论