硅谷银行暴雷,如何影响中国医药公司

Connor 币安钱包官网 2023-03-27 92 0

不确定性在于,生物医药行业的生态系统是否会在短期内发生重大转变。

美国硅谷银行暴雷,蝴蝶效应波及了大洋彼岸的生物医药公司。

3月13日,新冠检测试剂盒制造商九安医疗(002432.SZ)开盘跌近9%,随后跌幅收窄,最终跌收2.84%。港股方面,康龙化成(3759.HK)、再鼎医药(9688.HK)、药明生物(2269.HK)跌幅均超3%。

究其原因,在于中国医药生物公司与硅谷银行有着千丝万缕的联系。

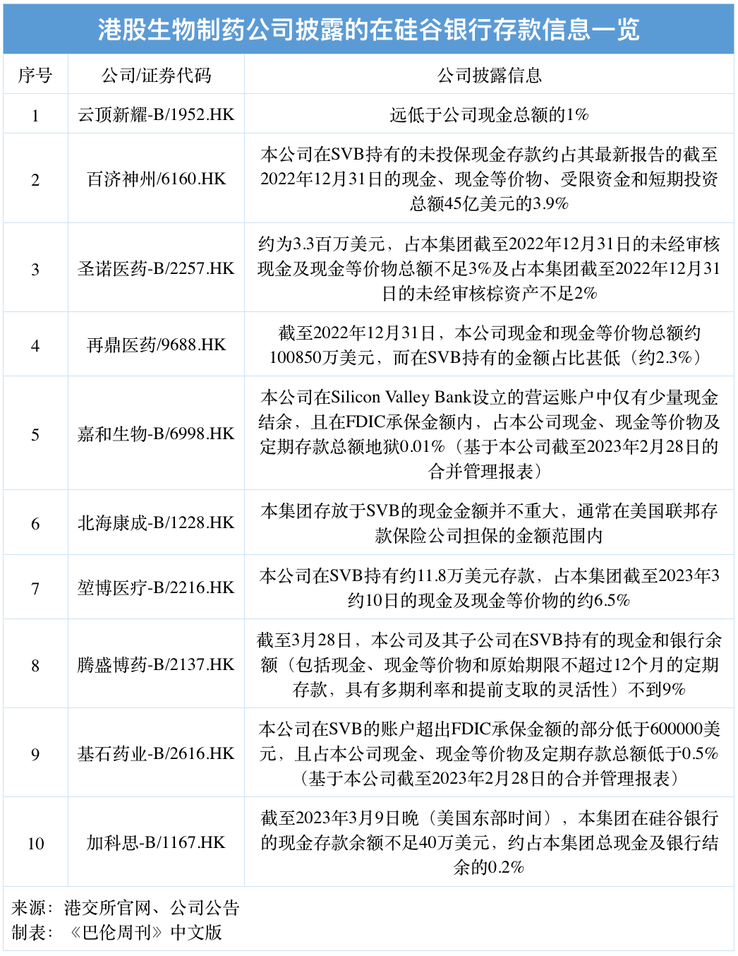
《巴伦周刊》中文版不完全统计发现,截至3月13日,A股、港股共有17家公司发布自愿性公告,披露其与硅谷银行的资金和业务关联;其中11家公司在硅谷银行有小规模现金存款。

3月14日,部分公司也发布了相关资金的最新进展。九安医疗表示,公司在硅谷银行的存款已可以全额使用,并未受到损失;康龙化成称其在硅谷银行的资金已“顺利转出”。

不过市场或许需要时间来消化此次事件的影响。截至3月14日,A股的九安医疗和港股的再鼎医药、康龙化成、药明生物均有不同程度的跌幅。百济神州(6160.HK、688235.SH)A股和港股分别收涨8.94%和6.67%。

根据上述公司披露的信息和市场反应,《巴伦周刊》中文版认为,现阶段硅谷银行破产对中国生物医药板块的负面影响有限,但如果把视角拉长,该事件所反映出的资金链安全问题值得引起重视。

直接影响有限

对中国生物医药公司而言,硅谷银行暴雷的最直接影响,是它们存放在该银行的存款。

A股公司中,九安医疗表示,公司在硅谷银行中有存款。公司3月13日的公告称,“截至2023年3月10日,公司及子公司在硅谷银行的存款金额,占公司现金类资产及金融资产总额的比例约5%”。

九安医疗尚未披露2022年年报。公司2022年三季报显示,期末货币资金、交易性金融资产总额约135.39亿元人民币;若以此计算,九安医疗及子公司在硅谷银行的存款金额约为6.77亿元人民币。

展开全文

港股公司中,共有10家生物医药公司披露了其在硅谷银行的存款情况。从所涉资金占比情况来看,腾盛博药-B、堃博医疗-B、百济神州最高,分别为不到9%、约6.5%和3.9%。

在直接或间接披露了所涉存款金额的公司中,再鼎医药和百济神州的存款金额较高,分别为10.085亿美元和1.755亿美元。

硅谷银行暴雷,如何影响中国医药公司

《巴伦周刊》中文版认为,硅谷银行事件对上述企业的直接影响并不大,主要以下三个方面的原因:

首先,整体来看,上述中国生物制药企业在硅谷银行的存款占公司相应资金的比例并不算大。大部分公司均表示其资产配置较为分散和多元化,一定程度上降低了此次事件对公司经营的不利影响。

另一方面,一些“幸运儿”已经将资金从部分或全部从硅谷银行转出。例如加科思-B称,公司已于 美东时间2023年3月9日晚执行了全部硅谷银行结余转出手续。

最为关键的是,美国政府已经开始为硅谷银行兜底,储户们的损失有望进一步减小。美国财政部、美联储、美国联邦存款保险公司(FDIC)发表联合声明批准了对硅谷银行的解决方案,硅谷银行的储户将从当地时间3月13日开始提取存款。对这些公司而言,损失将进一步降低。

综上,《巴伦周刊》中文版认为,硅谷银行破产给中国生物医药公司带来的直接影响有限。

对行业生态的影响未知

即便短期敞口可控,但这起事件值得被关注的另一面在于,中国生物制药公司们的资金链到底有多安全。

除了硅谷银行之外,其母公司SVB FINANCE(SIVB.O)还拥有三个运营部门:SVB私人银行、SVB资本和SVB证券。截至2023年2月24日的公司年报显示,硅谷银行的产品和服务“主要面向科技和生命科学/医疗保健行业的客户,及全球私募股权和风险投资客户”;而SVB证券则为“生物制药、数字健康和健康科技、医疗保健服务、医疗技术以及工具和诊断”等各类医疗健康子行业提供投资银行服务。

换言之,硅谷银行的母公司一边吸纳着医药行业的现金存款,一边又进行着大量的大健康产业投资。不仅如此,SVB证券还拥有一支顶级的医疗保健行业分析师团队,其研究覆盖了13个行业分支的290家公司;3月10日,也就是硅谷银行暴雷的一天后,SVB证券还发布了针对这290家公司的最新研评级报告。

从硅谷银行母公司的业务版图不难看出,它早已牢牢绑定了生物医药公司发展的每一个环节。这也成为了众多美国医疗行业投资者担心的理由。

以前述11家公司在硅谷银行有小规模现金存款的中国公司类比,至少有9家公司都是创新药企业。通常,这类公司的药品处于研发阶段,没有实际的产品落地,公司相应的没有现金流收入,而其研发资金的来源,一部分来自风投以及由此转化的现金储备,如果是上市公司,那么则还将收获来自二级市场的募资。

不过,它们能从二级市场获得的支持是有限的。截至3月14日,这11家公司中仅有三家的市值超过了100亿元/港元——百济神州港股为1982亿港元,再鼎医药港股为232亿港元,九安医疗为216亿元人民币。

美国医疗行业也面临着类似的境地。所以,硅谷银行倒闭造成的长期隐忧,在于生物制药公司或许更难筹集新资金;尤其当整个行业经历了2022年全方位低谷之后,这个担忧更为显性。

《自然》杂志在2023年2月发布的报告中指出,2022年美股生物科技股跌幅达10%,IPO的募资水平甚至低于疫情暴发前的2018年和2019年,全球生物科技的融资和风投也不如2020年和2021年那般火热。

硅谷银行暴雷,如何影响中国医药公司

而对中国医药公司来说,还有一个问题在于,已经浸入医药全球化产业链之后,即便没有从“硅谷银行”们吸纳创业资金、也没有将现金存入其中,是否能够完全独善其身?

全球CXO龙头药明生物在回应媒体时表示,目前公司仅有不到1%的客户在SVB有 存款,且这些客户均不是TOP 15客户,硅谷银行事件对公司日常运营活动没有影响。

药明康德则对《巴伦周刊》中文版回应,公司经营往来账户不在SVB,对公司整体运营和资金流动性没有影响。

另一家CXO龙头康龙化成也面临着相似的情况。据市场消息,该公司有50个左右客户使用硅谷银行。此外,硅谷银行是康龙化成在其招股说明书中披露的重点往来影响。康龙化成3月14日在互动易回应称:“公司建有完善的资金管理体系,硅谷银行是公司境外合作银行之一,公司仅有少量资金存放于该银行。目前公司在该银行的资金已顺利转出,对公司的业务经营不构成任何影响。”

《巴伦周刊》中文版认为,对于头部CXO企业来说,硅谷银行事件不太可能对公司运营造成根本性的冲击。但不容忽视的是,这次事件牵一发而动全身,将波及CXO公司更广泛的客户群体。从这一角度出发,中国制药公司们有理由重新审视全球市场下的资金链安全性。

瑞穗医疗保健行业策略师Jared Holz告诉《巴伦周刊》,只要硅谷银行的现金余额得到保障,此次事件对生物医药行业的负面影响就不会如此极端,但不确定性在于,整个行业的生态系统是否会在短期内发生重大转变。

文 | 《巴伦周刊》中文版撰稿人 林一丹

编辑 | 彭韧

版权声明:

《巴伦周刊》(barronschina)原创文章,未经许可,不得转载。

(本文仅供读者参考,并不构成提供或赖以作为投资、会计、法律或税务建议。)

ChatGPT火爆只是现象,更深层次的思考应该是整个AI产业的价值重估。ChatGPT对人工智能AI产业有什么影响?大模型驱动AI全面提速,哪些赛道更有机会?如何甄别AI产业中的价值股和成长股?

本周四下午16点,来巴伦周刊视频号和微博,看卖方买方专家从不同角度讲述。现同步征集问题,欢迎下方留言,直播互动期间专家将为你解答。

评论