担任美凯龙副总经理刚满两年,车国兴离职,称“希望将更多时间投入个人事务”
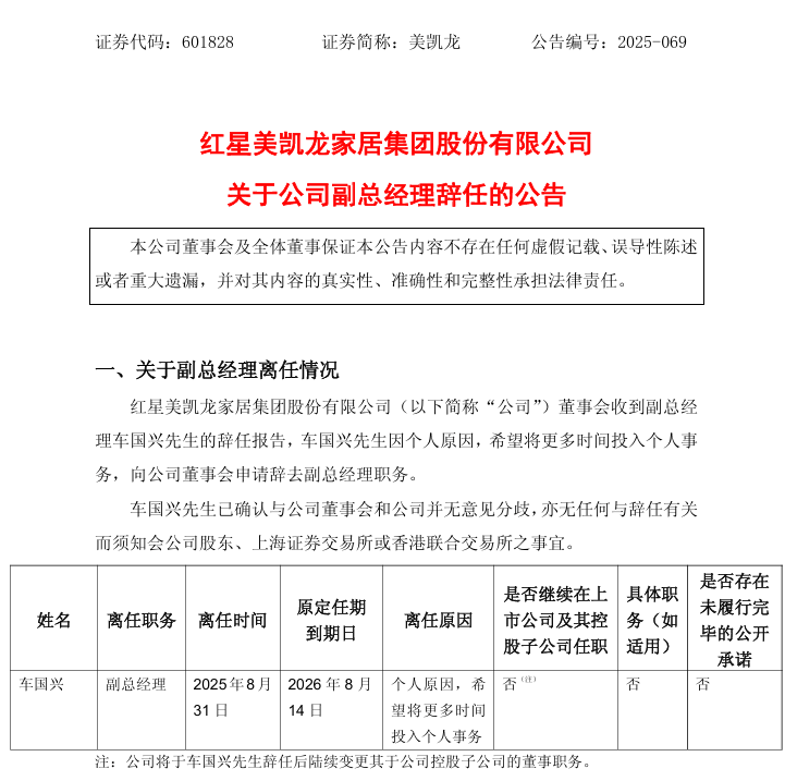
红星资本局8月31日消息,今日,红星美凯龙家居集团股份有限公司(以下简称“美凯龙”,601828.SH/01528.HK)公告称,公司董事会收到副总经理车国兴的辞任报告,车国兴因个人原因,希望将更多时间投入个人事务,向公司董事会申请辞去副总经理职务。

美凯龙在公告中指出,车国兴的辞任报告自送达公司董事会之日起生效。车国兴已按照公司相关规定做好交接工作,其离任不会对公司日常经营产生不利影响。
红星资本局注意到,车国兴于2023年8月15日出任公司副总经理,原定任期到期日为2026年8月14日,离任时间为2025年8月31日。直至辞任,其担任美凯龙副总经理刚满2年时间。2024年,车国兴从公司获得的税前报酬总额为180万元。
据美凯龙2024年年度报告,车国兴1974年11月出生,现年50岁,毕业于美国亚利桑那州立大学,获硕士学位。其历任常州红星家具工业城商场总经理、上海红星美凯龙装饰家具城有限公司商场总经理、红星美凯龙控股集团有限公司总裁,公司副总经理、执行总裁等。
另外,今年7月,车建兴因个人原因申请辞去美凯龙总经理职务,李建宏因个人原因申请辞去非执行董事职务及董事会战略与投资委员会职务。
红星资本局注意到,近年来美凯龙业绩表现不容乐观。近日,公司发布的2025年半年报显示,报告期内,公司实现营收约33.37亿元,同比减少21.01%;归属于上市公司股东的净利润为-19亿元,创下公司上市以来同期新低。
此前,美凯龙在2023年、2024年已连亏两年,归属于上市公司股东的净利润分别为-22.16亿元、-29.83亿元。叠加2025年上半年,美凯龙累计亏损额达70.99亿元。
公开资料显示,美凯龙于2015年登陆港股,2018年登陆上交所,主营业务为家居装饰及家具商场的经营、管理和专业咨询服务。截至2025年6月30日,美凯龙经营了76家自营商场,235家委管商场,7家战略合作商场,23个特许经营家居建材项目。
编辑 肖世清





评论