深圳:5月1日起,联合验收系统上线试运行!
▲关注广东省建筑管理,获取全省最新建筑政策
▼ 关注建筑管理,获取全国最新建筑政策
来源:深圳市住建局

深圳市住房和建设局关于联合验收系统上线试运行的通知
市规划和自然资源局、城市更新和土地整备局、政务服务数据管理局,各区住建局、各有关单位:
根据《深圳市建设工程竣工联合(现场)验收管理办法》(深建规〔2020〕12号)(以下简称《办法》)以及《加快推进建筑信息模型(BIM)技术应用的实施意见(试行)》(深府办函〔2021〕103号)的要求,为进一步提高联合验收效率和实现基于BIM技术应用开展联合验收工作,我局会同市政数局开发的 联合验收子系统,拟于2022年5月1日上线试运行。现就相关事项通知如下:
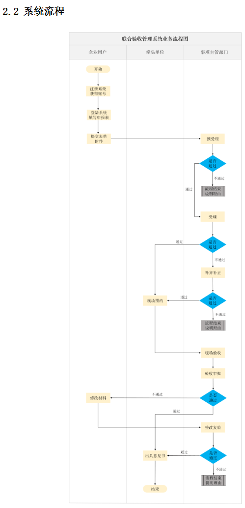
一、系统业务受理范围
系统试运行业务范围包括本市行政区域范围内(不含深汕合作区)新建、扩建、改建房屋建筑工程联合验收,不含交通、水务等领域项目。
二、业务申报地址
建设单位申请竣工联合(现场)验收的,可在广东省政务服务网、深圳市投资项目在线审批监管平台中搜索“建设工程竣工联合(现场)验收”事项,点击在线办理。或直接登录建设工程竣工联合验收管理系统进行办理()。
三、业务受理条件
根据《办法》第八条规定,建设单位在申请竣工联合(现场)验收前,应按照有关法律法规、技术规范或标准及基本建设程序规定组织勘察、设计、施工、监理等单位进行竣工验收, 竣工验收包含人防、水保、环保、档案、防雷、节水、排水、海绵城市、通信及其他需要与建设项目同时交付使用的相关配套设施等验收事项,竣工验收报告应当载明各验收事项合格或备案与否的结论。同时应满足《办法》第十条关于申请竣工联合(现场)验收的条件。
展开全文
四、试运行期限
试运行自2022年5月1日起至5月31日。试运行期间,建设工程已办理规划、消防、节能验收中任一专项验收并验收合格的,可根据项目实际情况,选择申请联合验收或按原程序单独申报各项专项验收及竣工验收备案。请各建设单位根据项目实际情况,合理安排验收计划,避免影响项目验收进度。
特此通知。
附件: 深圳市建设工程竣工联合验收管理系统操作指南.docx
深圳市住房和建设局
2022年4月29日
附件:






















评论