低硫燃料油的手续费每手多少钱?低硫燃料油的手续费怎么算?
低硫燃料油是 2020年6月在上海国际能源交易中心上市的,算是比较新兴的期货交易品种,有不少投资者对这个相对新奇的期货品种比较好奇,对其手续费的相关问题也比较关心,那现在就让我们一起了解一下。

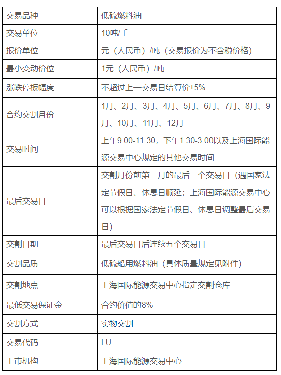
图片来源:上海国际能源交易中心
低硫燃料油其交易代码是LU,交易单位为10吨/手,最小变动价位为1元/吨,涨跌停板幅度为不超过上一交易日结算价±5%,其手续费收费标准是以成交价格为计算依据进行计算并收取,其比例是万分之0.4(手续费仅供参考)。这样和您用纯文字描述可能不够具体,下面我们举个例子,来进一步加深理解。
假设投资者刘女士想要开仓一手低硫燃料油期货,现在的价格是3300元,那么需要支付的手续费=交易手数*交易单位*交易金额*手续费比例=1*10*3300*0.00004=1.32元。若次日,低硫燃料油的价格涨到3310元,刘女士对持有的这一手低硫燃料油进行了平仓,那么平仓手续费为1*10*3310*0.00004=1.324元。交易一来回,平仓手续费总额为1.32+1.324=2.644元。账户盈利金额=3310*10-3300*10=100元。减去开平仓的手续费的金额后,净盈利97.356元。通过以上计算可以看出手续费只占收益的一小部分,对于期货交易来说,要注重的是交易质量及潜在风险,而不是只关注手续费的价格。

以上就是小编为大家整理的期货知识内容。如果您对内容有其他疑问,可在文章下面留言,期货知识持续更新中,敬请期待!
提醒:期市有风险 入市需谨慎





评论